喜报 | 乐鱼网站_乐鱼(中国)多个项目获第一届应急管理科技创新奖

时间:2025-09-30  作者:常亮  资料来源:科技处  浏览次数:

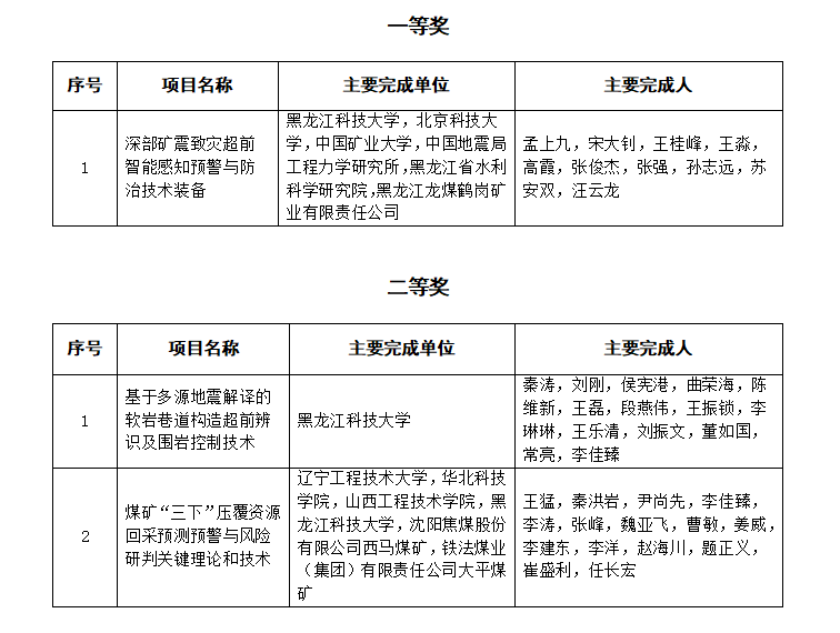
近日,应急管理科技创新奖励委员会办公室公布了第一届应急管理科技创新奖获奖名单,乐鱼网站_乐鱼(中国)喜获一等奖1项、二等奖2项。其中,孟上九教授主持完成的“深部矿震致灾超前智能感知预警与防治技术装备”项目获一等奖,秦涛教授主持完成的“基于多源地震解译的软岩巷道构造超前辨识及围岩控制技术”项目获二等奖,李佳臻老师参与完成的“煤矿‘三下’压覆资源回采预测预警与风险研判关键理论和技术”项目获二等奖。

快速导航