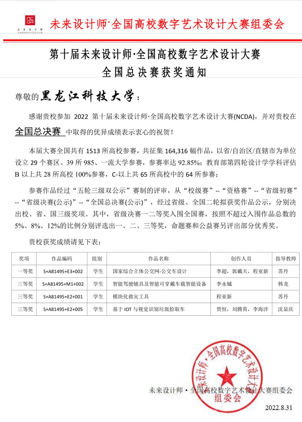
近日,2022年第十届未来设计师·第十届全国高校数字艺术设计大赛全国总决赛落下了帷幕。在总决赛中,乐鱼网站_乐鱼(中国)参赛团队获得一等奖1项,三等奖3项的历史最好成绩。
乐鱼网站_乐鱼(中国)机械学院苏丹老师指导的工设18-2班李超团队的参赛作品《国家综合立体公交网-公交车设计》夺得总决赛一等奖;电气20-6班李永铖的参赛作品《智能驾驶辅具及智能可穿戴车载智能设备》、工设19-1班程亚新的参赛作品《模块化救灾工具》和测控20-1班贾恒团队的参赛作品《基于IOT与视觉识别垃圾拾取车》获得总决赛三等奖。

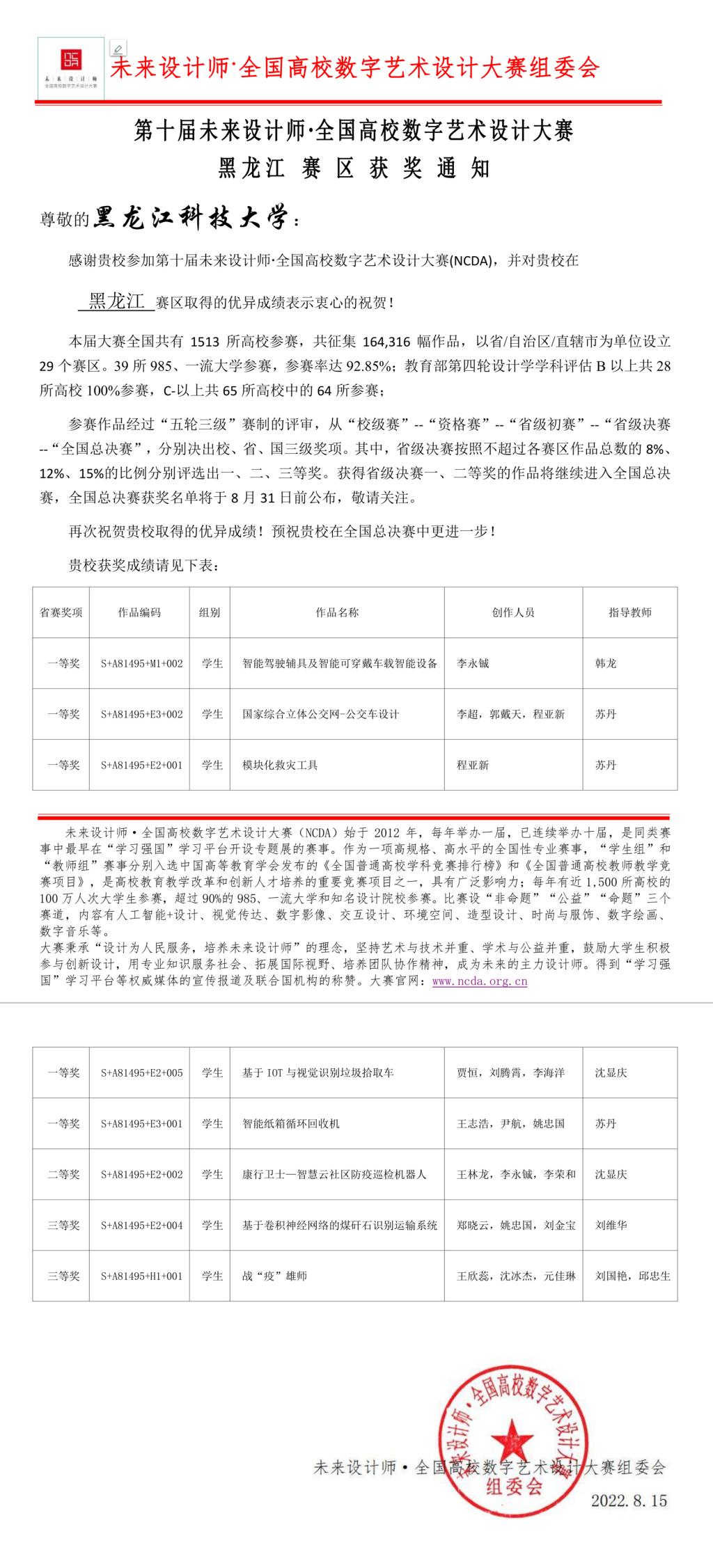
未来设计师·全国高校数字艺术设计大赛是中国高等教育学会2021全国普通高校大学生竞赛榜单内赛事,为艺术设计领域的高水平知名赛事,是大学生参与设计创新活动的重要平台,包括北京大学、清华大学、浙江大学、哈尔滨工业大学等全国1513所高校的164316幅作品参加了本届比赛。创新创业学院按照《2022年第十届未来设计师·全国高校数字艺术设计大赛通知》要求,组织了28支优秀团队的作品参加了省赛,并在省赛中获得一等奖5项、二等奖1项、三等奖2项的优异成绩,省赛一、二等奖的作品入围了国赛。

创新创业学院秉承“设计为人民服务,培养未来设计师”的大赛理念,积极推进专创融合,坚持艺术与技术并重、学术与公益并重,认真参加大赛组织的红色教育活动,引导大学生将专业知识服务于社会,提升大学生的设计创新与实践能力,扩展参赛团队国际视野,推动乐鱼网站_乐鱼(中国)创新创业教育高质量发展。